编者按:本文作者华西证券孙远峰团队,首发于远峰电子公众号,集微网经授权发布。
► 红筹股科创板上市,扎根半导体特色制造工艺
红筹股科创板上市,优质公司回归A股:华润微电子成立于2003年1月份,已发行股份总数为8.79亿股,本次发行后公司总股本为12.16亿股(不考虑后续绿鞋机制对总股本的影响)。华润微电子股权清晰,上市之前唯一股东为CRH(Micro),持有华润微电子100%股份,其实际控制人为中国华润。目前公司拥有8英寸晶圆生产线2条、6英寸晶圆生产线3条、封装测试生产线2条、掩模生产线1条、设计公司3家,为国内拥有完整半导体产业链的企业,并在特色制造工艺技术居国内领导地位。公司产品及方案板块采用 IDM 经营模式,依据我们产业链研究,主要原因为功率半导体等产品更加需要设计研发与制造工艺及封装工艺紧密结合,IDM 经营模式能够更好整合内部资源优势,更有利于积淀技术及形成产品群,并根据客户需求进行高效的特色工艺定制
► 国内MOSFET龙头厂商,进口替代空间足
下游应用广泛,进口替代空间足:从全球竞争格局来看,高端MOSFET和IGBT还是以进口为主,从英飞凌2019财年数据可以看出,35%销售额销售至中国,成为其销售额最大的市场。我国功率半导体分立器件产业起步相对较晚,但受益于庞大的终端消费需求,市场规模快速增长,我们认为随着国内终端厂商推进进口替代,相关功率器件厂商有望迎来黄金发展契机。根据IHS Markit 的统计,以销售额计,公司在中国MOSFET 市场中排名第三,仅次于英飞凌与安森美两家国际企业,是中国本土最大的MOSFET 厂商。
► IGBT专注消费电子工控领域,技术优势明显
公司在IGBT 器件和制造工艺领域积累了多项具有自主知识产权的核心技术,专利覆盖了600V-6500V 多个电压平台等多种IGBT 器件结构和工艺流程,能够提升产品可靠性及产品性能,目前在市场中具有较强的竞争优势。公司的IGBT 器件在消费电子、工业控制及新能源等领域具有广泛应用,同时亦受益于国产替代加速,具有长期、稳定提升的市场需求。
►SiC与GaN前景可期,加大研发卡位领先优势
SiC 可以制造高耐压、大功率电力电子器件如MOSFET、IGBT、SBD 等,用于智能电网、新能源汽车等行业。Yole数据显示,2017-2023年SiC功率元器件市场规模的复合年增长率为31%,预计到2023年超过15亿美元,应用领域包含马达驱动器、充电基础设施、电动汽车、太阳能光伏、地铁等。从应用领域来看,与SiC不同的是GaN最核心的应用领域为电源。Yole数据指出,预计2022年GaN市场规模约为4.5亿美元。公司常务副董事长陈楠翔在科创板上市媒体线上交流会时表示,在第三代化合物半导体领域,公司基于长期以来的设计与工艺沉淀,积极布局第三代半导体材料,目前已储备硅基GaN 功率器件设计、加工和封装测试技术、SiC 功率器件设计技术。同时公司拟充分利用IDM 模式优势和在功率器件领域雄厚的技术积累开展650V 硅基GaN 器件、SiC JBS 器件和SiCMOSFET 产品的设计研究和工艺技术研发工作。
►投资建议
我们预计2019~2021年公司营收分别为57.45亿元、69.60亿元、83.52亿元,同比增长-8.39%、21.15%、20%;预计实现归属于母公司股东净利润4.01亿元、6.35亿元、8.16亿元。估值角度,我们对比国内功率半导体厂商,相对2021年平均PE大约为40倍(剔除士兰微100倍以上估值),鉴于公司在MOSFET领域的领先地位及未来成长空间足,我们给予一定的估值溢价,首次覆盖“买入”评级。
风险提示
存在与累计未弥补亏损相关的风险;半导体行业存在周期性;与国际厂商存在技术差距等。
1.扎根功率半导体,IDM&代工双轮驱动
1.1.红筹股科创板上市,功率半导体龙头回归A股
红筹股科创板上市,优质公司回归A股:华润微电子成立于2003年1月份,已发行股份总数为8.79亿股,本次发行后公司总股本为12.16亿股(不考虑后续绿鞋机制对总股本的影响)。华润微电子股权清晰,上市之前唯一股东为CRH(Micro),持有华润微电子100%股份,其实际控制人为中国华润。
(1) 公司注册地在开曼群岛,下属经营主体在国内,是第一家以红筹方式上市的企业;
(2) 作为红筹企业,华润微电子的公司形式是有限公司,而非股份有限公司;
(3) 《开曼群岛公司法》允许以港元作为面值币种,此次公司发行股票的每股面值是1.00港元,这是A股第一家计划以港元为面值发行A股的公司;
证券日报信息指出,公司为第一家设置了“绿鞋”机制的科创板IPO企业,在A股历史上,仅有工商银行、农业银行、光大银行、邮储银行在发行过程中为了应对市场波动,引入“绿鞋机制”,此机制在合理定价、稳定后市等方面均有正面作用,将有效保护投资者的利益。


扎根功率半导体,特色工艺国内领先:公司是国内领先的IDM &制造代工等全产业链一体化经营能力的半导体企业,产品聚焦于功率半导体、智能传感器与智能控制领域,在分立器件及集成电路领域均具备较强的产品技术与制造工艺能力,拥有先进的特色工艺和系列化产品线。公司及下属相关经营主体曾建成并运营中国第一条4英寸晶圆生产线、第一条6 英寸晶圆生产线,承担了多项国家重点专项工程。目前公司拥有8英寸晶圆生产线2条、6英寸晶圆生产线3条、封装测试生产线2条、掩模生产线1条、设计公司3家,为国内拥有完整半导体产业链的企业,并在特色制造工艺技术居国内领导地位。



1.2.功率半导体业务提升,增强盈利能力
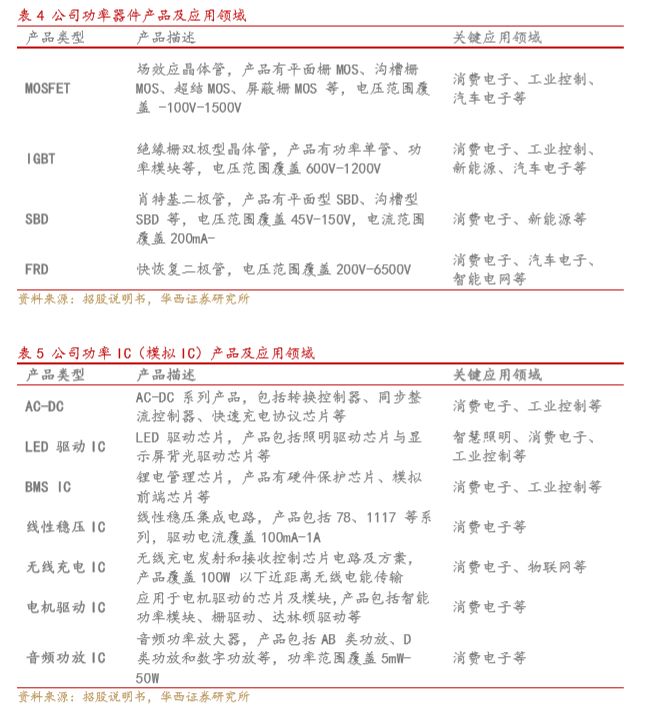
公司主营业务分为产品与方案(即IDM模式)与制造及服务业务(即代工业务),其中,产品及方案业务包括了功率半导体、智能传感器、智能控制、其他IC产品,公司功率半导体可分为功率器件与功率IC两大类产品。其中,功率器件产品主要有MOSFET、IGBT、SBD 及FRD,功率IC 产品主要有各系列电源管理芯片(模拟IC)。


功率器件领先厂商,多领域布局谋长远发展:公司是目前国内产品线最为全面的功率器件厂商,主要应用于消费电子、工业控制、新能源、汽车电子等领域。公司的功率器件产品主要包括MOSFET、IGBT、SBD、FRD等。基于公司先进的设计技术和制造工艺,公司功率器件具有低导通损耗、低开关损耗和高可靠性等优势。公司功率器件产品的全面性及高性能确保了其能够满足不同客户的广泛应用需求。

产品与方案业务占比提升,提升毛利率:2016~2019H1公司产品与方案业务营收占比逐渐提升,由30.52%上升至43.40%。从表格中可以看出,公司营收三大来源为功率半导体、晶圆制造、封装测试,2018年三类产品的营收分别为24.19亿元、26.74亿元、7.86亿元。2016~2019H1公司产品及方案板块的毛利率分别为25.19%、19.59%、34.02%、27.70%,而同期制造及服务板块的毛利率分别为9.91%、16.33%、18.57%、15.24%,毛利率水平相对较高的产品及方案板块收入占比的不断提高带来公司综合毛利率的提升。

1.3.技术壁垒铸成长护城河
功率半导体器件:二极管→晶闸管→硅基 MOSFET→硅基 IGBT。功率二极管发明于20 世纪50年代,起初用于工业和电力系统。60-70年代,以半控型晶闸管为代表的功率器件快速发展,晶闸管体积小、明显的节能功效引起广泛重视。80 年代,晶闸管的电流容量已达 6000安,阻断电压高达6500伏;80年代发展起来的硅基MOSFET工作频率达到兆赫级,同时功率器件正式进入电子应用时代。硅基IGBT的出现实现了功率器件同时具备大功率化(6500V)与高频化(10-100kHz)。二十一世纪前后,将功率器件与集成电路集中在同一个芯片中,功率器件集成化使器件功能趋于完整。
多数核心技术国内领先,提升公司综合竞争实力:公司在主要的业务领域均掌握了一系列具有自主知识产权的核心技术,大部分核心技术均为国内领先,其中沟槽型SBD 设计及工艺技术、光电耦合和传感系列芯片设计和制造技术及BCD工艺技术国际领先,公司拥有核心技术人员20名,核心技术成熟应用于公司各类产品,进一步奠定了公司在行业内的领先地位。

与遵循摩尔定律发展的标准数字集成电路制造工艺不同,公司专注于提供特色化与定制化晶圆制造服务,公司提供的BCD 工艺技术水平国际领先、MEMS 工艺技术水平国内领先。从下游应用领域来看,公司在电源管理、智慧照明、射频应用、汽车电子、智能消费电子、物联网、智能电网等领域可为客户提供多样化的工艺平台解决方案。
公司在IGBT、SBD、FRD 等功率器件上亦具有较强的产品竞争力。公司已建立国内领先的Trench-FS 工艺平台,并具备600V-6500VIGBT 工艺能力。公司SBD 产品采用先进的8 英寸Trench 技术,具有低电阻、低漏电、高可靠性等特点,可根据客户既定需求进行特色化设计。公司FRD 产品通过采用先进的重金属掺杂工艺,使产品在反向恢复速度、软度系数等性能上表现较优。


1.4.设备成新率逐渐降低,折旧金额总体减少
功率半导体产业链是本土半导体部分相对最成熟环节之一,设计、制造、封测、应用等发展积累丰富,根据我们产业链研究,目前全球一线厂商均以6英寸和8英寸为主,12英寸加速布局;本土产业链从设计-制造-封测环节日趋完善。同时功率半导体产业研发投入相比集成电路较低,集成电路追求小线宽,研发成本太高,而功率半导体不追求小线宽,所以研发投入较低。专利保护期满和人才流动一定程度上解决了专利门槛,国内企业逐渐掌握技术Know-how。

伴随北京燕东、积塔半导体、华虹集团、华润、士兰微等功率IC制造能力的扩容,IDM和代工两种功率IC生态将在本土逐步并行发展,产业链综合能力将显著提升!依据TrendForce相关报告,2018年中国IGBT产能以代工厂和当地IDM为主,其中代工厂比例超过50%,得益于工艺技术和生产能力的优势,Foundry将继续成为国内IGBT晶片制造能力的主要供应商。

公司深耕于半导体特色工艺,属于资本密集型和技术密集型产业,重资产型企业在设备投资及研发投入方面金额较大,产线包含6英寸线和8英寸线。依据公司招股说明书,2016~2019H1公司的固定资产金额分别为117.14亿元、143.25 亿元、147.06 亿元、148.18 亿元;净值分别为36.77 亿元、42.26 亿元,38.98 亿元、36.72 亿元;当期折旧分别为9.06亿元、13.09 亿元、9.15 亿元、3.58 亿元,其中2017年计提折旧金额上升主要系2017年合并重庆华微所致。

主要生产线机器设备逐渐到达折旧年限,原有产线折旧金额总体呈下降趋势:从以上表格可以看出,公司产线折旧主要是重庆华微8英寸产线和华润上华二厂8英寸产线,2018年这两条产线折旧合计金额为4.1亿元,占整体产线折旧金额比例接近65%。2017~2019H1因折旧年限到期而导致的成本下降5129.50万元、3.37亿元、6194.99万元,成新率逐年下降,预计在现有生产经营计划等不发生重大改变的情况下,公司主要生产线的折旧金额将总体呈下降趋势。但随着募投项目的实施以及其他可能相关的资本开支可能会增加折旧费用。(固定资产成新率反映了企业所拥有的固定资产的新旧程度,体现了企业固定资产更新的快慢和持续发展的能力)。
募投项目围绕公司聚焦功率半导体以及智能传感器的战略布局,通过完成基础厂房和动力设施建设推进工艺技术研发,提升8 英寸BCD 工艺平台的技术水平并扩充生产能力;同时建立8 英寸MEMS 工艺平台,完善外延配套能力,保持技术的领先性。首期项目投产后,计划每月增加BCD 和MEMS 工艺产能约16,000片。募投项目自2018 年9 月启动,本项目从前期准备阶段至项目验收计划周期为2.75 年:其中前期准备阶段15 个月,项目建设阶段12 个月,项目验收阶段6 个月

2.MOSFET龙头企业,应用领域广泛
2.1.海外公司占据领先地位,进口替代空间足
2018年全球分立器件及模组行业排名前三的供货商为英飞凌(19.9%)、安森美(8.9%)、意法半导体(5.4%),以2018年分立器件市场规模为240亿美元计算,全球第一大分立器件市场规模大约为48亿美元(约人民币340亿元),全球第五大分立器件厂商为Vishay(威世)规模大约为11亿美元(77亿元)。

下游应用广泛,进口替代空间足:从全球竞争格局来看,高端MOSFET和IGBT还是以进口为主,从英飞凌2019财年数据可以看出,35%销售额销售至中国,成为其销售额最大的市场。我国功率半导体分立器件产业起步相对较晚,但受益于庞大的终端消费需求,市场规模快速增长,我们认为随着国内终端厂商推进进口替代,相关功率器件厂商有望迎来黄金发展契机。


从器件种类来看,MOSFET和IGBT产品是国际功率半导体分立器件市场的主力军,其中IGBT由于新能源汽车/变频白色家电等领域的催化年平均增长率远高于其他功率器件。
2.2.MOSFET国内领先,IDM助力高毛利
根据IHS Markit 的统计,2018 年我国MOSFET 市场规模为27.92 亿美元,2016 年-2018年复合年均增长率为15.03%,高于功率半导体行业平均的增速。在下游的应用领域中,消费电子、通信、工业控制、汽车电子占据了主要的市场份额,其中消费电子与汽车电子占比最高。在消费电子领域,主板、显卡的升级换代、快充、Type-C接口的持续渗透持续带动MOSFET 的市场需求,在汽车电子领域,MOSFET 在电动马达辅助驱动、电动助力转向及电制动等动力控制系统,以及电池管理系统等功率变换模块领域均发挥重要作用,有着广泛的应用市场及发展前景。

公司是国内营业收入最大、技术能力领先的MOSFET 厂商。凭借IDM 模式优势和较强的研发能力,公司已形成较为完整的产品系列,产品与工艺国内领先。公司是目前国内少数能够提供-100V 至1500V 范围内低、中、高压全系列MOSFET 产品的企业,也是目前国内拥有全部MOSFET 主流器件结构研发和制造能力的主要企业,生产的器件包括沟槽栅MOS、平面栅VDMOS及超结MOS 等,可以满足不同客户和不同应用场景的需要。公司的MOSFET 产品范围与国内同行业可比公司比较情况如下:

MOSFET 产品的核心竞争力之一是其制造工艺技术。公司充分发挥IDM 模式优势,已形成的MOSFET 相关核心技术与专利系将器件设计与制造工艺技术紧密结合,具有门槛高、替代难度大的特点。公司MOSFET器件产品具备优秀的产品性能及稳定的量产能力,经过长期与众多客户的磨合与积累,已建立较强的品牌知名度及客户粘性,公司功率器件毛利率自2018年开始超越同行业公司。公司的MOSFET器件产品在中高端消费电子领域及工业领域具有广泛应用,下游市场需求稳定。目前,MOSFET 相关技术更新速度变缓,国产替代迎来发展机遇期。公司的MOSFET 产品受益于国产替代加速,具有长期、稳定提升的市场需求。根据IHSMarkit 的统计,以销售额计,公司在中国MOSFET 市场中排名第三,仅次于英飞凌与安森美两家国际企业,是中国本土最大的MOSFET 厂商。


2.3.IGBT专注消费电子工控领域,技术优势明显
IGBT 是Insulated Gate Bipolar Transistor 的缩写,即绝缘栅双极型晶体管。它是由BJT和MOSFET 组成的复合功率半导体器件,既有MOSFET 的开关速度高、输入阻抗高、控制功率小、驱动电路简单、开关损耗小的优点,又有BJT 导通电压低、通态电流大、损耗小的优点,在高压、大电流、高速等方面是其他功率器件不能比拟的,因而是电力电子领域较为理想的开关器件,是未来应用发展的主要方向。正是由于具有上述优点,IGBT自20 世纪80 年代末开始工业化应用以来发展迅速,不仅在工业应用中取代了MOSFET 和GTR,甚至已扩展到SCR及GTO 占优势的大功率应用领域,还在消费类电子应用中取代了BJT、MOSFET等功率器件的许多应用领域。


IGBT芯片发展趋势是:薄片工艺,主要是减少热阻,减小衬底电阻从而减小通态损耗 ;管芯,主要是提高器件电流密度,十余年来管芯面积减少了2/3;大硅片,硅片由5英寸变为12英寸,面积增加了5.76倍,折算后每颗芯粒的成本可大为降低;新材料方面主要以SiC和GaN宽禁带半导体材料为代表。


公司自主研发的IGBT 采用Trench-FS 工艺,具有电流密度高、导通电压低和开关损耗小等特点,同时采用超薄圆片加工、测试和封装技术,使得产品具有可靠性高、适用性强等特征,主要应用于不间断电源、逆变电源、电磁加热和电机驱动等领域。采用该技术开发的IGBT产品的主要技术参数与国际标杆公司生产的主流IGBT 产品技术参数水平相当,技术水平国内领先。公司的“600V~1200V FS(Field-Stop)场截止IGBT制造产品与技术”获得由中国半导体行业协会、中国电子材料行业协会、中国电子专用设备工业协会、中国电子报社组织共同评选颁发的“第十届中国半导体产品与技术创新奖”。
公司在IGBT 器件和制造工艺领域积累了多项具有自主知识产权的核心技术,专利覆盖了600V-6500V 多个电压平台等多种IGBT器件结构和工艺流程,能够提升产品可靠性及产品性能,目前在市场中具有较强的竞争优势。此外,公司在IGBT 器件技术升级方面亦持续投入并形成相应的核心技术及知识产权。公司在成熟产品基础上持续研究及改进,结合自身丰富的制造资源及优越的工艺能力,不断优化产品性能,在把握市场动向和技术趋势的基础上保持产品在市场端的竞争力。公司的IGBT器件在消费电子、工业控制及新能源等领域具有广泛应用,同时亦受益于国产替代加速,具有长期、稳定提升的市场需求。
2.4.SiC与GaN前景可期,加大研发卡位领先优势
半导体行业经过近六十年的发展,目前已经发展形成了三代半导体材料,第一代半导体材料主要是指硅、锗元素等单质半导体材料;第二代半导体材料主要是指化合物半导体材料,如砷化镓、锑化铟;第三代半导体材料是宽禁带半导体材料,其中最为重要的就是SiC和GaN。
碳化硅器件与传统硅基器件在技术上有很强的兼容性和传承性,传统硅基器件龙头优势明显。(1)从设计角度看,碳化硅器件和硅器件的结构差别不大;(2)从制造角度看,碳化硅器件与硅器件在制造工艺上有很好的兼容性;(3)从封装角度,碳化硅器件与硅器件在封装技术上有较强的继承性。因此,在传统硅基功率半导体器件方面比较成熟的企业,在发展碳化硅器件上具备很大的技术优势。
采用以碳化硅(SiC)为代表的第三代宽禁带半导体材料已经成为了功率器件的主流发展方向。碳化硅存在多种同质多型体,例如3C-SiC,4H-SiC,6H-SiC等,其中4H-SiC最适用于制作功率器件。与硅相比,碳化硅拥有10倍的临界击穿电场强度,3倍的禁带宽度,3倍的热导率和2倍的饱和漂移速度。和传统半导体材料相比,更宽的禁带宽度允许材料在更高的温度、更强的电压与更快的开关频率下运行。SiC具有高临界磁场、高电子饱和速度与极高热导率等特点,使得其器件适用于高频高温的应用场景,相较于硅器件,可以显著降低开关损耗。因此, SiC 可以制造高耐压、大功率电力电子器件如MOSFET、IGBT、SBD等,用于智能电网、新能源汽车等行业。


Yole数据显示,2017-2023年SiC功率元器件市场规模的复合年增长率为31%,预计到2023年超过15亿美元,应用领域包含马达驱动器、充电基础设施、电动汽车、太阳能光伏、地铁等。其中,充电基础设施和电动汽车相关的市场营收CAGR分别高达101%和76%,足具市场空间。


与硅元器件相比,GaN 具有高临界磁场、高电子饱和速度与极高的电子迁移率的特点,是超高频器件的极佳选择,适用于5G 通信、微波射频等领域的应用。英飞凌推出的CoolGaN™非常适合高压下运行更高频率的开关,可以将整个系统的成本降低,可以做到更轻薄设计、功率密度扩展,使转换效率大大地提高。从应用领域来看,与SiC不同的是GaN最核心的应用领域为电源。Yole数据指出,预计2022年GaN市场规模约为4.5亿美元。目前在第三代化合物半导体领域,公司已储备硅基GaN功率器件设计、加工和封装测试技术、SiC 功率器件设计技术。同时公司拟充分利用IDM 模式优势和在功率器件领域雄厚的技术积累开展650V 硅基GaN 器件、SiCJBS 器件和SiC MOSFET 产品的设计研究和工艺技术研发工作。

3.盈利预测
根据IHS Markit 的统计,2018 年我国MOSFET 市场规模为27.92 亿美元,2016 年-2018年复合年均增长率为15.03%,高于功率半导体行业平均的增速。在下游的应用领域中,消费电子、通信、工业控制、汽车电子占据了主要的市场份额,其中消费电子与汽车电子占比最高。在消费电子领域,主板、显卡的升级换代、快充、Type-C接口的持续渗透持续带动MOSFET 的市场需求,在汽车电子领域,MOSFET 在电动马达辅助驱动、电动助力转向及电制动等动力控制系统,以及电池管理系统等功率变换模块领域均发挥重要作用,有着广泛的应用市场及发展前景。
假设公司的募投项目进展顺利,公司将再添一条8英寸制造产线,谨慎原则下我们假设公司2019~2021年营收增速分别为-8.39%、21.15%、20%(其中2019年财务数据为公司业绩快报数据,主要考虑2019年上半年半导体行业景气度较弱公司产能利用率下降);毛利率方面,由于公司产线设备折旧金额逐年下降,半导体景气度随着5G周期逐渐回升产能利用率有望重回历史高位(2018年公司6英寸/8英寸产能利用率分别为100.32%/102.32%),我们假设2019~2021年公司销售毛利率分别为23.5%、27%、28%。
我们预计2019~2021年公司营收分别为57.45亿元、69.60亿元、83.52亿元,同比增长-8.39%、21.15%、20%;预计实现归属于母公司股东净利润4.01亿元、6.35亿元、8.16亿元。估值角度,我们对比国内功率半导体厂商,相对2021年平均PE大约为40倍(剔除士兰微100倍以上估值),鉴于公司在MOSFET领域的领先地位及未来成长空间足,我们给予一定的估值溢价,首次覆盖“买入”评级。

4.风险提示
1)存在与累计未弥补亏损相关的风险:公司存在的累计未弥补亏损主要来自于历史上公司对晶圆制造生产线相关的生产设备以及技术研发的持续投入。公司所处的半导体行业属于资本密集型和技术密集型产业,该业务特点决定了公司对于设备和技术的投资较大,从而导致公司的固定资产规模及研发投入较大;
2)行业周期性:公司主要产品包括功率半导体、智能传感器与智能控制产品,公司产品广泛应用于国民经济各个领域。半导体行业具有较强的周期性特征,与宏观经济整体发展亦密切相关。如果宏观经济波动较大或长期处于低谷,半导体行业的市场需求也将随之受到影响;下游市场的波动和低迷亦会导致对半导体产品的需求下降,进而影响半导体行业公司的盈利能力;
3)目前公司在部分高端市场的研发实力、工艺积累、产品设计与制造能力及品牌知名度等方面与英飞凌、安森美等国际领先厂商相比存在技术差距。
注:文中报告节选自华西证券研究所已公开发布研究报告,具体报告内容及相关风险提示等详见完整版报告。
分析师:孙远峰、王海维
分析师执业编号:S1120519080005
证券研究报告:《功率半导专芯致志,特色工艺术业专攻》
报告发布日期:2020年2月27日
